Insane Hydraulics

Site theme image

Webtec DHM403-B-6 - Wet Parts and Electronics

Last week, we examined the construction of the compensated loading valve installed in the Webtec DHM403-B-6 flow tester, but this back-engineering session certainly would not be complete without looking into the wet parts and the electronics.

Let us start with the turbine:

The axial turbine group is secured in place with a 1'' BSP hollow nut
The axial turbine group is secured in place with a 1'' BSP hollow nut

The axial turbine group is held in place with a 1'' BSP hollow nut, and after removing it, the complete assembly comes out in one piece:

Axial turbine assembly from Webtec hydraulic multi-meter
Axial turbine assembly from Webtec hydraulic multi-meter
Axial turbine assembly from Webtec hydraulic multi-meter
Axial turbine assembly from Webtec hydraulic multi-meter
Axial turbine assembly from Webtec hydraulic multi-meter
Axial turbine assembly from Webtec hydraulic multi-meter
Axial turbine assembly from Webtec hydraulic multi-meter
Axial turbine assembly from Webtec hydraulic multi-meter

There's some wobble to the turbine wheel, which means that it is most likely supported by a ball bearing. I am 99.9% sure that it is built exactly like the one from the old Parker flow meter that I recovered the other day. Unfortunately, I didn't manage to unscrew or pull the flow straightens apart - the parts are held together pretty tightly, and since I didn't fancy bending or breaking something that's not mine - I gave it a couple of pulls and twists and then let it be.

I must say the axial turbine wheel/flow straightener assembly looks like a work of art! I especially like the detail of the two wire mesh screens between the flow straghteners - my theory is that they are supposed to break the cavitation cloud from the loading valve when the tester is used in reverse. This is the first time I have seen such screens in a turbine flow meter.

I made a 3d model of this piece as well, so here are a couple of nice renders for you:

Webtec DHM4 hydraulic multi-meter cutaway view
Webtec DHM4 hydraulic multi-meter cutaway view
Webtec DHM4 hydraulic multi-meter cutaway view
Webtec DHM4 hydraulic multi-meter cutaway view
Webtec DHM4 hydraulic multi-meter cutaway view
Webtec DHM4 hydraulic multi-meter cutaway view

Unfortunately, I didn't get much time to "play" with this beautiful instrument, so I had to skimp over the minute details of the electronic board - but the circuit is so simple that you can totally design it from scratch from the description of key components alone. The only part that did receive a scrupulous inspection was the one responsible for receiving the signal from the magnetic pickup - I will reveal the details in a minute. Now, let us lift the front panel and peek inside:

The electronic components are on the PCB attached to the front panel
The electronic components are on the PCB attached to the front panel
The electronic components are on the PCB attached to the front panel

As you can see - the large metal box on top of the flow manifold is mostly empty - all the electronic components are on the PCB attached to the front panel - but if you consider the fact that this flow meter is supposed to be able to handle fluid temperatures of up to 120ºC (250ºF) - you will see that there's a reason for the separation. The only two things "touching" the flow manifold are the pressure sensor and the magnetic pickup, which also incorporates a temperature sensor:

The large metal box on top of the flow manifold is mostly empty
The pressure sensor and the magnetic pickup with a temperature sensor
Webtec FT9747 600 bar pressure sensor with 0.5...4.5V ratiometric output
Flow-meter magnetic pickup

The 600 bar pressure sensor has a Webtec sticker with the part number "FT9747" on it, and by the looks of it, it's a 5 VDC transmitter with a 0.5...4.5V ratiometric output, which makes total sense for a battery-powered instrument.

I really like the stacked design of the front panel, by the way - a PCB on top of an LCD on top of a thick acrylic window:

The stacked design of the front panel
The stacked design of the front panel

In my opinion - this system is bullet-proof - with its simple double-sided PCB, extra-wide traces, through-hole components, an 8-bit MCU, and an enormous 20x4 character alpha-numeric LCD. The kind of stuff one would use in the Chornlobyl exclusion zone, or even in space!

Check out the LCD module under the PCB:

BATRON BTHQ 42008VSS-SRE-06 20x4 character LCD
BATRON BTHQ 42008VSS-SRE-06 20x4 character LCD

It's a BATRON BTHQ 42008VSS-SRE-06 20x4 character LCD - and for me, personally, alphanumeric displays with parallel interfaces always transmit warm and fuzzy old-school vibes!

Now let us inspect the main board:

Hydraulic multi-meter PCB detail
Hydraulic multi-meter PCB detail
Hydraulic multi-meter PCB detail

Here's what I can deduce:

The (obviously 8-bit) microcontroller in the ginormous 40-pin PDIP package is the "brains" of this system. The sticker on top of it (with what I assume would be the firmware version) occludes the reference, but even if one knew the exact chip model - it wouldn't do much good, because a micro-controller is only as good as the firmware that it runs - so the chip reference does not really matter. I still would bet it's a PIC (maybe PIC16C65B?) because the crystal oscillator is connected to pins 13 and 14. I could be wrong, though.

There's a tiny non-volatile memory chip on the other side of the board - the FM25640B. Surface mount this time. This is an interesting chip because it uses an advanced ferro-electric process for data retention - so it's not a flash memory. Quite interesting!

The top left corner of the PCB is occupied by the MAX667 5V low-dropout regulator - for getting a stable 5V supply from the 9V PP3 battery.

The area near the analog sensor connectors (the radiometric pressure sensor and the temperature sensor) is occupied by two MCP6002 low-power operational amplifiers - for buffering/conditioning of the analog signals - and the MCP3202 dual channel 12-bit analog-to-digital converter. I measured the resistance of the thermistor, and it read 32.5 KOhm - which is an enormous value, especially when you are used to dealing with PT100 sensors, but I guess they chose such a big value to reduce the current to a minimum. There's also a precision metal film resistor right next to the connector (the black "bulb" marked with "55Y") - obviously for interfacing the thermistor to the ADC.

What else? The bottom right side is populated by the MAX680 charge pump voltage converter (+-10V) and the DS1809-010 digitally-controlled 10k potentiometer. My guess is these two are used for generating the regulated negative voltage required for driving and adjusting the contrast of the LCD.

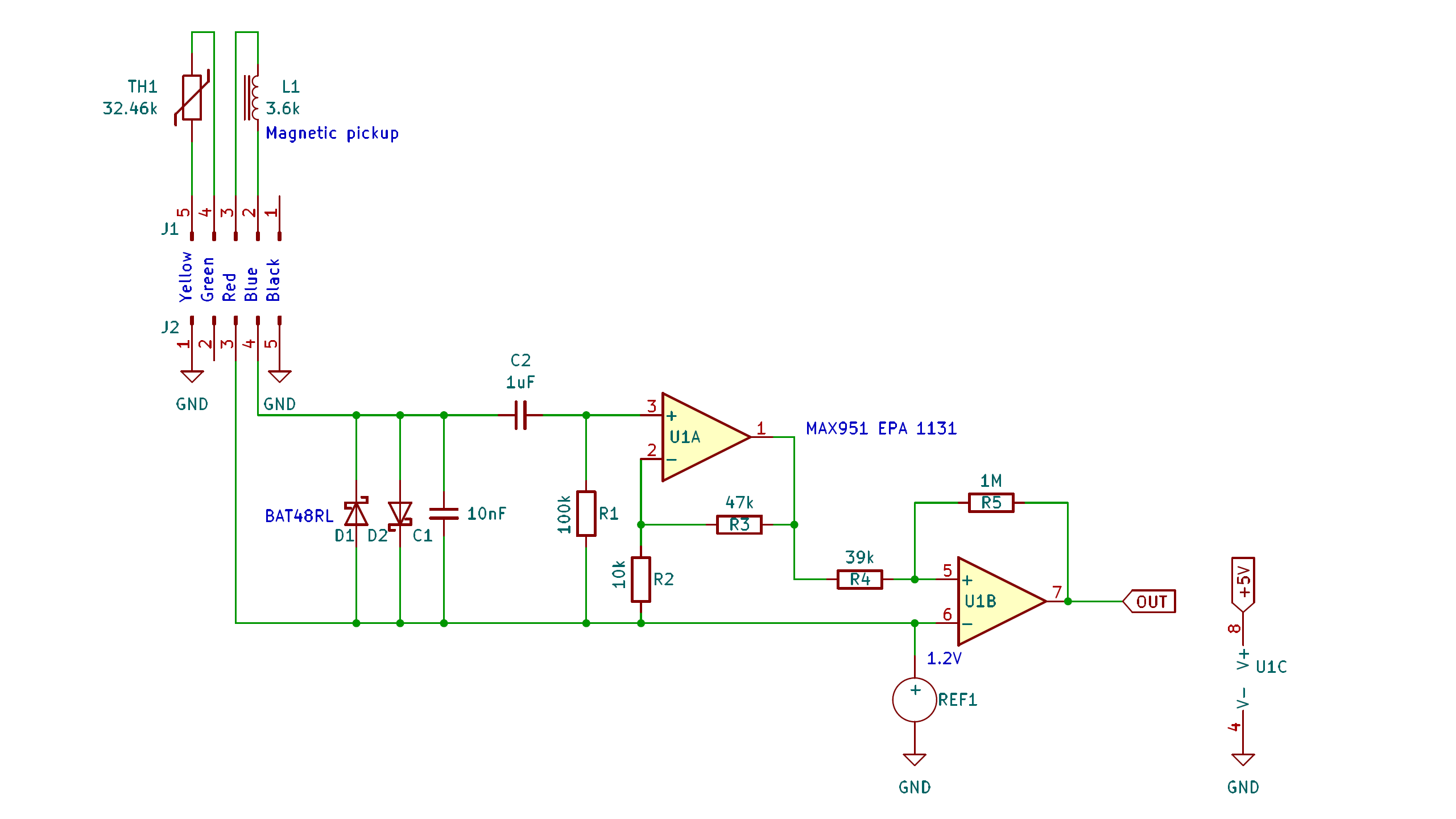
But the most interesting part, in my opinion, is the part responsible for interfacing the magnetic pickup coil with the MCU:

The components responsible for interfacing the magnetic pickup coil with the MCU

It is super simple. And I love simple! The pickup signal conditioning is based on the MAX951 EPA 1131 chip - an op amp with comparator and reference in a single package (8 PDIP ). Here's the schematic (note that component numbering does not match the PCB):

A simple schematic for interfacing a magnetic pickup coil with an MCU

As you can see - the input stage is configured as a non-inverting amplifier with a (very conservative) gain of 5.7, and the comparator stage employs a combination of two resistors (R4 and R5 in my schematic) for increasing its hysteresis band to 0.2V, and thus (with the supply of 5V and the built-in reference voltage of 1.2V) the upper trip point of the comparator is 1.25V and, consecutively, the lower one is 1.05V, which means the pickup coil must generate a minimum of 0.22V for the pulse generation to happen. It is interesting to note how greatly the amplification factor of the input stage of magnetic pickup solutions may vary across different manufacturers - for example, this very informative document from Red Lion states that their in-line magnetic preamplifier boosts magnetic pickup signals by a factor of more than 100 to improve low-speed sensitivity!

So, now you know what's inside an older model of the Wbtec flow-tester, and also have a great starting point should you ever fancy employing a magnetic pickup in a DIY project!